304永利集团有限公司(304·VIP认证)登录入口
首页
关于我们
304永利集团简介
部门历史
304永利集团动态
公司新闻
通知公告
党建工作
工作动态
党建品牌
教学科研
教学动态
竞赛工作
教学资源
员工工作
学工动态
五微”育人
榜样力量
人才招聘
招生动态
专业介绍
就业信息
校企合作
校企合作
实训基地
首页
关于我们
304永利集团动态
党建工作
教学科研
员工工作
人才招聘
校企合作
公司荣誉
活动速报
所在位置:
首页
>
公司荣誉
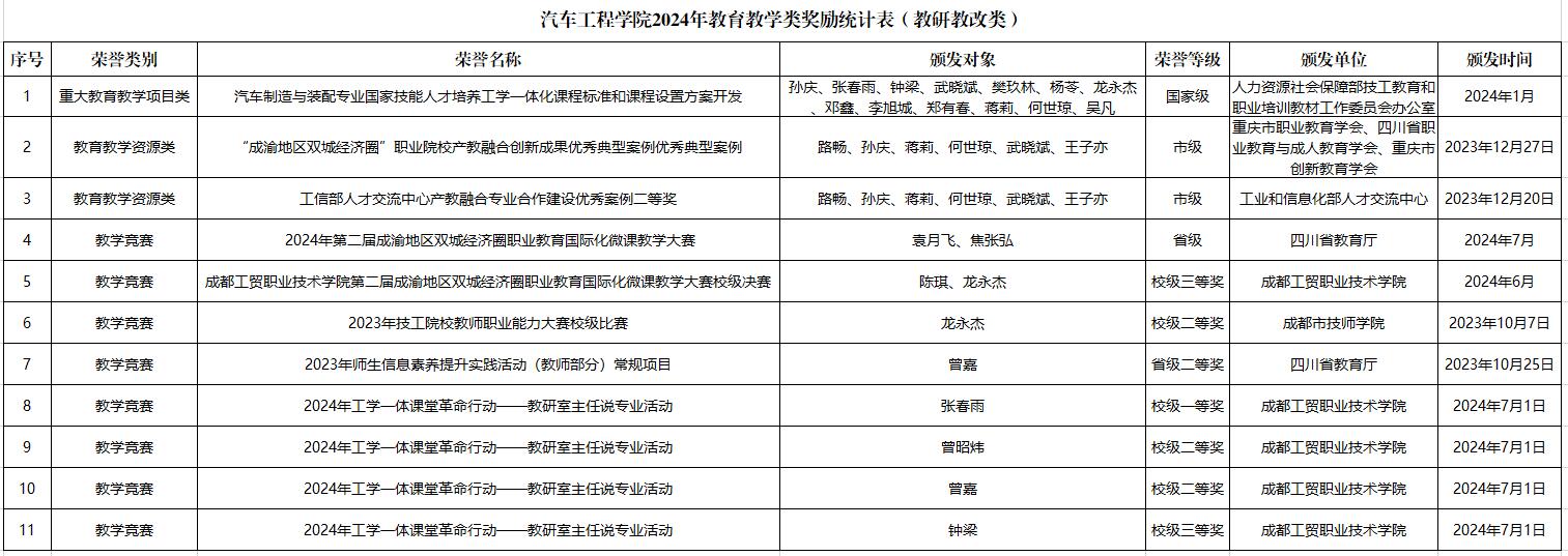
304永利集团2024年公司产品类奖励统计表(教研教改类)
发布时间 :
2025年05月22 17:02:17
一审一校:
武晓斌
二审二校:
吴凡
三审三校:
雷朝晖
上一条:
304永利集团2024年公司产品类奖励统计(技能竞赛类)
2025-05-22
下一条:
304永利集团2024年综合奖励、荣誉统计
2025-05-22